广州国自机器人
  • 首页
  • 无人机
  • 机器人
  • 人工智能
首页 无人机
易瓦特无人机估值多少? 无人机

易瓦特无人机估值多少?

易瓦特(Ewatt)已经是一家上市公司,其股票在全国中小企业股份转让系统(新三板)挂牌,证券代码为835295,它的估值不是理论上的计算,而是可以直接通过市场数据观察到的,我们将从以下几个层面来分析:...

99ANYc3cd6 2025-12-04 26 #易瓦特无人机估值分析 #易瓦特无人机公司市值 #易瓦特无人机企业价值评估

无人机延时拍摄视频教程 无人机

无人机延时拍摄视频教程

无人机延时摄影终极指南延时摄影是将长时间(如几小时、几天)内拍摄的大量静态照片,通过后期软件快速播放,形成“时间压缩”效果的视频技术,使用无人机进行延时拍摄,能带来上帝视角下的宏大叙事,是展现自然风光...

99ANYc3cd6 2025-12-04 27 #无人机延时拍摄入门教程 #无人机延时拍摄技巧教学 #无人机延时后期制作教程

大疆无人机硬件芯片选型 无人机

大疆无人机硬件芯片选型

下面我将从核心芯片类别、选型哲学、具体案例分析以及未来趋势几个方面,为您详细解析大疆无人机的硬件芯片选型, 核心芯片类别与功能一架现代化的大疆无人机(以Mavic 3、Air 3、Mini系列为例)内...

99ANYc3cd6 2025-12-04 30 #大疆无人机芯片方案 #无人机硬件芯片选型指南 #大疆飞控芯片参数

无人机 禁飞 法律依据 无人机

无人机 禁飞 法律依据

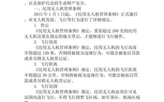
核心法律框架(顶层设计)这些是最高层级的法律,为所有无人机管理提供了根本遵循,《中华人民共和国民用航空法》核心条款:该法规定了国家领空主权、飞行活动的基本准则,禁飞体现:任何飞行器(包括无人机)进入中...

99ANYc3cd6 2025-12-04 29 #无人机禁飞法律依据 #无人机禁飞的法律规定 #无人机禁飞的法律条款

大疆无人机延时拍摄怎么拍? 无人机

大疆无人机延时拍摄怎么拍?

大疆无人机延时拍摄终极教程延时摄影是一种将长时间过程压缩成短视频的摄影技术,非常适合拍摄云卷云舒、车流轨迹、城市光影变化等宏大场景,大疆无人机的App内置了强大的延时摄影功能,操作相对简单,但要拍出专...

99ANYc3cd6 2025-12-04 46 #大疆无人机延时拍摄参数设置 #大疆无人机延时拍摄教程新手 #大疆无人机延时拍摄技巧云台

大疆无人机郑州售后电话是多少? 无人机

大疆无人机郑州售后电话是多少?

郑州官方售后服务中心大疆在郑州设有官方的售后服务体验中心,这是进行线下维修、保养、咨询和购买配件的最佳选择,郑州大疆官方售后服务中心信息中心名称: 大疆创新郑州售后服务中心详细地址: 河南省郑州市金水...

99ANYc3cd6 2025-12-04 32 #大疆郑州维修电话 #大疆无人机郑州售后服务中心 #郑州大疆无人机报修电话

我国自主研发无人机型号有哪些突破? 无人机

我国自主研发无人机型号有哪些突破?

军用无人机军用无人机是我国技术实力最强的领域,尤其是“翼龙”和“彩虹”系列,已出口到全球数十个国家,在国际市场上享有盛誉,“翼龙”系列 (Wing Loong - 由中国航空工业集团公司 (AVIC...

99ANYc3cd6 2025-12-04 31 #中国自主研发无人机技术突破 #国产新型无人机型号创新 #无人机自主研发最新进展

大疆无人机老总高薪,凭啥? 无人机

大疆无人机老总高薪,凭啥?

是的,大疆核心业务部门(如消费级无人机)的老总绝对是全球科技行业最高薪的顶尖高管之一,其薪酬水平远超绝大多数公司,下面我们从几个方面来详细拆解这个问题:为什么薪酬如此之高?(价值决定薪酬)大疆无人机部...

99ANYc3cd6 2025-12-04 34 #大疆无人机老高薪原因 #大疆创始人薪资水平 #大疆无人机CEO高薪

M100无人机续航能力究竟有多强? 无人机

M100无人机续航能力究竟有多强?

大疆M100(Matrice 100)的续航能力在专业级无人机中属于中等水平,其标准续航时间约为 40分钟,这个数字并不是绝对的,它会受到多种因素的影响,下面我将从几个方面为您详细解析,核心续航数据(...

99ANYc3cd6 2025-12-04 34 #M100无人机续航时间 #M100无人机续航参数 #M100无人机续航测试

北京无人机能飞哪些地方?禁飞区又在哪里? 无人机

北京无人机能飞哪些地方?禁飞区又在哪里?

SEO优化):北京无人机飞行全攻略:2024年最新合法飞行区域、注意事项与热门航拍点推荐告别“黑飞”焦虑,解锁北京无人机飞行新姿势!(文章导语/引言 “飞北京上空,航拍故宫角楼,俯瞰CBD车水马龙……...

99ANYc3cd6 2025-12-04 43 #北京无人机禁飞区地图 #北京无人机飞行规定 #北京哪里能放无人机

首页 上页 355 356 357 358 359 360 361 362 363 364 下页 尾页

最新文章

  • 智能吸尘器扫地机器人,真的能解放双手吗?

    智能吸尘器扫地机器人,真的能解放双手吗?

    2026-04-08 0
  • 海信电视人工智能引擎

    海信电视人工智能引擎

    2026-04-08 0
  • 人工智能所产生的行业

    人工智能所产生的行业

    2026-04-08 0
  • 人工智能脑科学大数据如何融合突破?

    人工智能脑科学大数据如何融合突破?

    2026-04-08 0
  • 科沃斯扫地机器人水槽好用吗?清洁力怎么样?

    科沃斯扫地机器人水槽好用吗?清洁力怎么样?

    2026-04-08 0
  • 小米扫地机器人实体店有啥特别?

    小米扫地机器人实体店有啥特别?

    2026-04-08 0

热门文章

  • 1.epson机器人价格
  • 2.国内人工智能领域领军者是谁?
  • 3.大疆3无人机价格为何波动?
  • 4.Alpha人形机器人有何突破?
  • 5.顺丰无人机有何新突破?
  • 6.无人机航拍如何精准定坐标?
  • 7.大疆无人机有哪些不足?
  • 8.大疆悟高级无人机价格是多少?

关于本站

侵权处理与合作:473708564#qq.com,#换成@就是邮箱

京ICP备2025110917号

联系我们

关注我们

广州国自机器人二维码