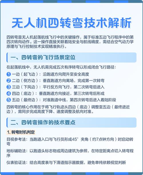
下面我将从基本原理、操作步骤、进阶技巧、注意事项四个方面,详细讲解如何操作无人机进行拉高自转。

(图片来源网络,侵删)
基本原理
我们要理解这个动作是如何实现的:
- 拉高:通过增加油门,让无人机的旋翼产生更大的升力,从而实现向上爬升。
- 自转:通过差速控制来实现,就是让无人机一侧的机臂/电机加速旋转,另一侧减速,这种速度差会产生一个扭力,推动整个无人机机身围绕其中心轴旋转。
- 顺时针自转:让右侧电机加速,左侧电机减速。
- 逆时针自转:让左侧电机加速,右侧电机减速。
核心思路:将“拉高”和“自转”两个动作平滑地结合起来,在拉高的同时,施加一个差速控制来触发旋转。
操作步骤 (以最常见的Mode 2遥控器为例)
这里我们以逆时针拉高自转为例,顺时针操作则相反。
准备工作
- 飞行模式:确保你的无人机处于普通模式或姿态模式,而不是自稳模式或GPS模式,在自稳模式下,飞机会自动抵抗旋转,很难做出这个动作。
- 飞行环境:选择一个开阔、无遮挡、无人群的空旷场地,确保高度足够,至少留出10-15米的垂直安全空间。
- 熟练度:确保你已经熟练掌握了基础的悬停、前后左右飞行和简单的转弯,这个动作对油门和方向的协调性有一定要求。
详细操作分解
动作要领:油门向上 + 副翼向左 + 升降舵向后

(图片来源网络,侵删)
-
进入姿态:
- 将无人机悬停在你面前的安全高度。
- 确保飞机姿态平稳,机头朝向你。
-
开始动作:
- 同时进行以下三个操作:
- ① 油门杆向上推:这是“拉高”的动力来源,根据你的飞机和电池状态,推到60%-80%的油门位置即可,不需要推到底,推得太猛可能会导致飞机失控或姿态剧烈变化。
- ② 副翼杆向左打到底:这是“逆时针自转”的关键,向左打杆会让左侧电机加速,右侧电机减速,产生逆时针旋转的扭力。
- ③ 升降舵杆向后(拉杆):这个操作非常重要!它能确保机头在拉高和旋转的过程中始终朝向你,而不是机头向上或乱晃,向后拉杆会产生一个低头力矩,抵消因旋转和拉高可能产生的抬头趋势,让动作更稳定、更美观。
- 同时进行以下三个操作:
-
维持动作:
- 保持这三个杆位的组合,观察无人机的状态。
- 它应该会开始一边向上爬升,一边逆时针旋转,并且机头基本朝向你。
- 在这个过程中,你可能需要微调各个杆位:
- 如果爬升速度不够,可以稍微再加点油门。
- 如果旋转速度太快或太慢,可以微调副翼杆的幅度(不是打到底,而是打一部分)。
- 如果机头开始偏离,可以微调升降舵来修正。
-
结束动作:
(图片来源网络,侵删)- 当你达到期望的高度或旋转圈数后,反向操作即可平滑退出。
- ① 松开副翼杆:让副翼杆回到中立位置,停止差速,旋转就会停止。
- ② 油门杆和升降舵杆回中:将油门和升降舵杆慢慢回到中立位置,让飞机恢复平稳悬停或继续平飞。
进阶技巧与常见问题
-
如何让动作更“圆滑”?
- 协调性是关键:三个杆位的操作必须是平滑的,而不是先打一个再打另一个,想象你的手是在画一个圆,而不是在按三个独立的按钮。
- 练习“油门配合”:拉高自转的速度和旋转速度很大程度上取决于油门大小,油门越大,爬升和旋转通常越快,找到最适合你飞机的油门量。
-
机头总是乱晃怎么办?
- 这是新手最常见的问题,核心原因就是升降舵没有配合好。
- 记住口诀:拉高自转,机头一定要跟着你。 如果机头向上仰,就多向后拉一点升降舵;如果机头向下俯,就向前推一点,多加练习,形成肌肉记忆。
-
如何控制旋转速度?
- 副翼杆的打杆幅度决定了旋转速度。
- 轻打副翼:旋转会很慢,动作优雅。
- 快速打到底:旋转会非常快,动作迅猛,适合FPV竞速。
- 你可以练习从轻打到打到底,感受不同幅度的效果。
-
顺时针 vs 逆时针:
两个方向的原理完全一样,只是副翼杆的操作方向相反,建议两个方向都练习,这样在飞行中更灵活。
安全注意事项
- 安全第一:永远将安全放在首位,操作前检查飞机状态,确保周围环境安全。
- 留足高度和空间:拉高自转需要垂直空间,务必在安全高度以上操作,避免撞到无人机或地面。
- 注意电池电量:这个动作耗电较快,确保电池电量充足(建议至少60%以上),避免在动作中途因电量不足而失控。
- 从小到大,循序渐进:不要一开始就尝试在很低的高度或很高的速度下做这个动作,先从悬停状态开始,熟练后再增加难度。
- 熟悉你的飞机:不同型号、不同重量的无人机,其响应特性不同,你需要花时间了解你的飞机,找到最适合它的操作手感。
总结一下:无人机拉高自转 = 油门(拉高)+ 副翼(旋转)+ 升降舵(稳定机头),多加练习,注意协调性和安全,你很快就能掌握这个炫酷的飞行动作!祝你飞行愉快!
标签: 无人机拉高自转操作技巧 无人机垂直拉升自转方法 无人机高空自转飞行教程
版权声明:除非特别标注,否则均为本站原创文章,转载时请以链接形式注明文章出处。