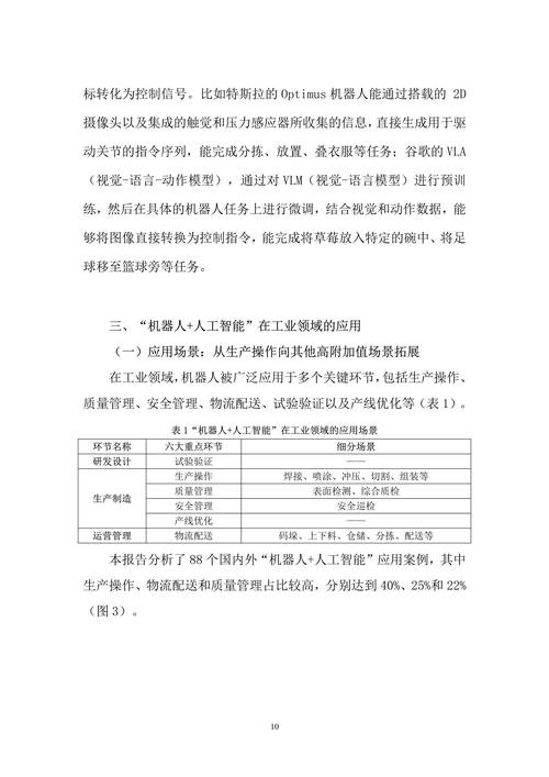
工业机器人应用案例分析
工业机器人不再是科幻电影里的角色,而是现代制造业的基石,它们以其高精度、高速度、高可靠性和不知疲倦的特性,正在深刻地改变着生产线,以下我们将通过四个不同行业的经典案例,来剖析其应用价值。

汽车制造业 - 点焊机器人
应用背景与挑战
汽车车身是由数百个冲压零件通过焊接组装而成的,传统的点焊工作由人工完成,面临着巨大挑战:
- 劳动强度大: 工人需要手持沉重的焊枪,在狭小的空间内进行长时间、重复性的作业,体力消耗极大,容易产生职业劳损。
- 质量不稳定: 人工焊接的质量受工人技能、疲劳程度、情绪等因素影响,焊接质量(如焊点大小、强度)波动较大,可能导致车身强度不足或外观缺陷。
- 生产效率低: 人工操作速度有限,难以满足汽车行业大规模、快节奏的生产节拍。
- 工作环境恶劣: 焊接过程中产生高温、火花和烟尘,对工人的健康构成威胁。
解决方案:点焊机器人
为了解决上述问题,汽车制造商大规模引入了六轴关节型点焊机器人。
- 工作原理: 机器人通过其末端执行器(焊枪)按照预设的程序,精确地将车身的不同部件压合在一起,并瞬间通以大电流,利用电阻热熔化金属,形成牢固的焊点,整个过程由机器人控制器精确控制。
- 系统构成:
- 机器人本体: 提供灵活的运动能力,可达工作范围大,能覆盖车身大部分焊接点。
- 焊枪: 安装在机器人手腕上,是执行焊接的工具。
- 控制系统: 存储焊接程序,控制机器人的运动轨迹、速度、焊枪的压力和通电时间。
- 传感器: 可能包括力传感器或视觉传感器,用于实时监控焊接质量并进行微调。
应用成效
引入点焊机器人后,汽车焊接车间发生了革命性的变化:
- 效率提升: 机器人的焊接速度远超人工,且可以24小时不间断工作,极大地提升了生产线的节拍,实现了多车型柔性化混线生产。
- 质量飞跃: 机器人执行的每一次焊接都完全一致,确保了焊点质量的高度稳定性和可靠性,显著提升了车身的整体安全性和耐久性。
- 成本降低: 减了大量的人工成本,同时降低了因焊接不良导致的返修和废品率。
- 改善工作环境: 将工人从艰苦、危险的环境中解放出来,转向更安全的监控、编程和维护岗位。
- 柔性化生产: 通过更改程序,机器人可以快速适应不同车型或零部件的焊接任务,使生产线更具灵活性。
点焊机器人是工业机器人在汽车制造业中应用的典范,它完美诠释了机器人在高重复性、高强度劳动中的核心价值。

3C电子行业 - 精密装配机器人
应用背景与挑战
3C(计算机、通信、消费电子)产品,如智能手机、笔记本电脑、平板电脑等,具有以下特点:
- 结构精密: 内部零部件尺寸小、公差要求极高(微米级)。
- 更新迭代快: 产品生命周期短,生产线需要频繁切换。
- 人工成本高: 对工人的精细操作要求极高,且长时间工作易导致手部疲劳,影响良品率。
传统人工装配面临着效率低、一致性差、良品率难以保证的困境。
解决方案:SCARA机器人与协作机器人
针对3C电子的精密装配需求,主要采用SCARA(选择顺应性装配机器人手臂)和协作机器人。
- SCARA机器人:
- 特点: 结构轻巧、运动速度快、重复定位精度极高(可达±0.02mm),非常适合在平面内进行快速抓取和放置。
- 应用场景: 手机屏幕与中框的贴合、SIM卡托的安装、螺丝的锁附、零部件的排序和上料等。
- 协作机器人:
- 特点: 具有轻量化、安全易用、编程简单的特点,内置的力矩传感器使其可以与人协同工作,无需安全围栏。
- 应用场景: 在一些需要人机配合的复杂装配环节,如最终产品的功能测试、外观检查、包装等,协作机器人可以作为工人的助手,完成固定重复的动作。
应用成效
机器人的应用为3C电子制造业带来了巨大变革:
- 极致精度: 机器人轻松实现了微米级的装配精度,远超人工极限,确保了产品性能的稳定可靠。
- 超高效率: 机器人不知疲倦,以秒级甚至毫秒级的速度完成重复动作,极大地提升了生产效率,满足市场对新品快速上市的需求。
- 柔性化生产: 通过简单的示教或程序调整,机器人可以快速切换生产任务,适应不同型号产品的装配,降低了产线改造的成本和时间。
- 提升良品率: 消除了人为因素造成的装配错误和损伤,使产品的一致性和良品率得到显著提升。
- 人机协作: 协作机器人的应用,使得生产线布局更加灵活,人与机器可以优势互补,共同完成复杂任务。
在3C电子行业,机器人是实现“精密”和“柔性”生产的关键,是推动电子产品向更小、更精、更快发展的核心力量。
物流仓储行业 - AGV/AMR机器人
应用背景与挑战
随着电商的蓬勃发展,物流和仓储行业面临着前所未有的压力:
- 订单量巨大且波动: 订单量在促销期(如“双十一”)会瞬间激增,远超人工处理能力。
- 人力成本飙升: 仓库分拣、搬运是劳动密集型工作,招工难、用工成本高。
- 效率瓶颈: 人工拣货、搬运速度慢,路径规划不合理,容易出错,成为制约整个物流效率的瓶颈。
- 工作环境差: 仓库环境嘈杂、空间大,工人长时间行走体力消耗大。
解决方案:AGV/AMR机器人
为了解决仓储物流的效率问题,自动导引运输车和自主移动机器人被大规模引入。
- AGV (Automated Guided Vehicle):
- 特点: 按照固定路径(如磁条、二维码)行驶,技术成熟,成本较低。
- 应用场景: 主要在固定的线路上进行物料搬运,如从货架区将整箱货物运送到分拣区。
- AMR (Autonomous Mobile Robot):
- 特点: 配备激光雷达、视觉传感器等,能够自主规划最优路径,灵活避障,无需铺设任何物理标记。
- 应用场景: 更智能、更灵活的仓储应用,在“货到人”(Goods-to-Person)拣选模式中,AMR会自主行驶到指定货架,将货架运送到拣货员面前,由拣货员只需在原地完成拣货,大大减少了拣货员的行走距离。
应用成效
机器人的应用彻底改变了传统仓储的运营模式:
- 效率革命: 机器人7x24小时不间断工作,搬运和拣选速度远超人工,仓库的周转效率和订单处理能力得到指数级提升。
- 成本优化: 大幅减少了对搬运工和拣货员的依赖,有效控制了人力成本,并降低了因人为失误造成的货损。
- 空间利用率提升: 机器人可以更密集地存储货物,且无需为人工预留宽大的通道,仓库的空间利用率显著提高。
- 数据驱动管理: 机器人系统可以实时收集运行数据,管理者可以据此优化仓库布局、订单分配和库存管理,实现精细化运营。
- 改善工作体验: 将工人从繁重的体力劳动中解放出来,转变为更轻松、更具技术含量的监控和设备操作岗位。
AGV/AMR机器人是仓储物流行业的“体力担当”,它们通过自动化搬运,打通了仓储效率的“任督二脉”,是实现智慧物流的核心装备。
食品饮料行业 - 码垛机器人
应用背景与挑战
食品饮料生产线的末端,产品需要被整齐地码放在托盘上,以便于运输和存储,传统码垛工作面临以下挑战:
- 卫生要求高: 人工直接接触食品包装,存在卫生安全隐患,对洁净度要求极高。
- 劳动强度大: 码垛是典型的重体力活,工人需要反复弯腰、搬运,劳动强度大,效率低。
- 码垛质量不一: 人工码垛的托盘稳定性、整齐度难以保证,在运输过程中容易发生倒塌,造成产品损失和安全隐患。
- 包装形式多样: 瓶装、盒装、袋装等不同形状、尺寸的包装,对码垛的灵活性要求高。
解决方案:码垛机器人
四轴或六轴码垛机器人是解决这一问题的理想方案。
- 工作原理: 机器人通过视觉系统识别产品,然后利用其末端执行器(如真空吸盘、机械爪)抓取产品,按照预设的垛型程序,将一层层产品码放到托盘上,最后用缠绕膜进行固定。
- 系统构成:
- 机器人本体: 负责主要的码垛动作,负载能力根据产品重量选择。
- 末端执行器: 根据产品特性选择合适的抓手,确保抓取稳定。
- 视觉系统: 用于产品定位和识别,确保抓取准确。
- 控制系统: 存储多种码垛程序,可随时切换。
应用成效
码垛机器人的应用带来了显著效益:
- 保障食品安全: 实现了产品码垛的全自动化,避免了人工接触,完全符合食品行业的卫生标准。
- 提高生产效率: 机器人的码垛速度稳定且快速,可以轻松匹配高速生产线,实现生产与物流的无缝对接。
- 提升码垛质量: 码垛整齐、稳固,托盘堆叠规范,有效降低了运输过程中的货损风险。
- 柔性化生产: 通过调用不同的程序,机器人可以轻松应对不同产品、不同垛型的码垛需求,适应多品种、小批量的生产模式。
- 降低运营成本: 减少了人工成本,并因减少了货损而降低了运营成本。
码垛机器人是食品饮料等行业实现后端物流自动化的关键,它不仅解决了效率和卫生问题,更通过标准化的操作提升了整个供应链的稳定性。
总结与展望
通过以上四个案例分析,我们可以清晰地看到工业机器人的应用价值:
- 替代“3D”工作: 机器人替代了人类从事Dull(枯燥)、Dirty(肮脏)、Dangerous(危险)的工作。
- 提升核心指标: 在几乎所有应用中,机器人都能显著提升生产效率、产品质量和生产柔性。
- 降低综合成本: 虽然前期投入较大,但长期来看能有效降低人力成本、物料损耗和管理成本。
- 赋能产业升级: 机器人是实现智能制造、工业4.0和智慧物流的基石,是推动传统产业转型升级的核心驱动力。
随着人工智能、机器视觉、5G和物联网等技术与机器人深度融合,工业机器人将变得更加“聪明”和“协作”,它们不仅能执行预设任务,还能自主学习、自我优化,与人进行更自然、更安全的互动,最终成为人类在工厂中最得力的伙伴。
标签: 工业机器人典型应用模式 工业机器人应用场景案例 工业机器人应用模式分析