民用无人机使用规则有哪些?

99ANYc3cd6 无人机 3

【2025最新版】民用无人机使用规则全解析:从飞行前准备到法律法规,一篇读懂! 随着民用无人机的普及,“黑飞”现象屡见不鲜,不仅带来安全隐患,更可能触犯法律,本文将为您全面、系统地解读中国民用无人机的最新使用规则,涵盖分类、注册、飞行限制、操作规范及法律责任,助您安全、合规地享受无人机飞行乐趣,同时有效规避风险。

民用无人机使用规则有哪些?-第1张图片-广州国自机器人
(图片来源网络,侵删)

民用无人机使用规则、无人机法规、无人机飞行限制、无人机怎么注册、无人机黑飞、无人机实名制、2025无人机新规


引言:当“空中精灵”遇上“规则之网”

近年来,民用无人机凭借其独特的视角和多样的功能,航拍摄影、农业植保、物流运输、电力巡检等领域大放异彩,成为科技生活的“新宠”,伴随而来的“黑飞”(未经批准飞行)、扰航、伤人等事件也频频登上新闻头条,给公共安全带来了严峻挑战。

作为人工智能领域的观察者,我深知,任何技术的健康发展都离不开规范的引导,无人机并非“法外之地”,其空中行为必须严格遵守国家法律法规,本文将化身您的“无人机飞行法律顾问”,用最清晰、最通俗的语言,为您梳理民用无人机的使用规则,让您飞得安心,飞得合规。

明辨“身份”:你的无人机属于哪一类?

了解规则,首先要明白你的“飞行器”究竟是什么,根据中国民用航空局(CAAC)的规定,民用无人机主要依据空机重量起飞全重进行分类,这直接关系到你需要遵守的规则等级。

民用无人机使用规则有哪些?-第2张图片-广州国自机器人
(图片来源网络,侵删)
  1. 微型无人机:

    • 定义:空机重量小于等于 4公斤,起飞全重小于等于 7公斤
    • 特点:多为消费级航拍无人机,如大疆Mini系列。
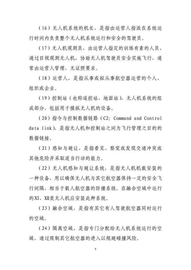
    • 管理重点: 实名登记、限制飞行区域、遵守飞行高度和距离规定。
  2. 轻型无人机:

    • 定义:空机重量大于4公斤且小于 25公斤,起飞全重大于7公斤且小于 30公斤
    • 特点:性能更强的消费级或入门级专业级无人机。
    • 管理重点: 除实名登记外,部分情况需要申请飞行计划,尤其是在适飞空域外飞行。
  3. 小型无人机:

    • 定义:空机重量大于25公斤且小于 150公斤,起飞全重大于30公斤且小于 570公斤
    • 特点:常用于测绘、巡检、农业等专业领域。
    • 管理重点: 严格管理,通常需要申请“通用航空飞行计划”,并满足更高的操作资质要求。
  4. 中型/大型无人机:

    民用无人机使用规则有哪些?-第3张图片-广州国自机器人
    (图片来源网络,侵删)
    • 定义:重量超过小型无人机的标准。
    • 特点:主要用于工业、物流等重型任务。
    • 管理重点: 严格管控,飞行审批流程复杂,操作人员需专业资质。

核心要点: 你的无人机重量决定了你需要遵守规则的“严格程度”,购买后,请务必根据说明书确认其重量等级。

实名登记:给你的无人机办个“身份证”

无论你的无人机是微型还是轻型,只要在中国境内销售和使用,都必须进行实名登记,这是最基本、也是最重要的一步。

  • 登记平台: “民航局无人机实名登记系统” (官网或官方微信小程序均可访问)。
  • 登记对象: 无人机所有者。
  • 登记时间: 购买无人机后,飞行前必须完成登记。
  • 登记流程:
    1. 登录系统,填写所有者信息(姓名、身份证号、联系方式等)。
    2. 填写无人机信息(品牌、型号、序列号等,通常在机身或包装盒上可找到)。
    3. 系统生成“登记编号”
    4. 将登记编号打印出来,并清晰、牢固地粘贴在无人机机身显著位置。
  • 法律责任: 未按规定实名登记的无人机,将被视为“黑飞”,一经发现,将面临警告、罚款甚至无人机的没收。

AI专家视角: 实名登记制度是利用信息化手段进行源头管理的重要举措,它为无人机建立了“身份档案”,一旦发生事故,可以快速追溯责任主体,是保障公共安全的第一道防线。

飞行地图:哪里能飞?哪里禁飞?

这是无人机飞行的核心问题,我们可以将中国的空域划分为三大类,理解它们至关重要。

禁飞区:绝对禁止飞行

  • 机场净空保护区: 以机场跑道为中心,一定半径(通常为4-10公里,具体看机场等级)的圆形区域,这是最严格的禁飞区,任何未经许可的飞行都可能造成严重后果。
  • 军事管理区、军工设施周边: 国家安全红线,严禁擅自进入。
  • 政府、机关、车站、码头、港口等核心区域: 维护公共秩序的需要。
  • 危险物品生产、储存设施区域。
  • 法律法规规定的其他禁飞区域。

如何查找: 使用大疆等主流无人机App,内置的“飞行地图”会清晰标注出禁飞区(红色),起飞前务必仔细查看。

限飞区:有条件飞行,需申请

  • 机场周边过渡区: 机场净空保护区之外,但仍受管制的区域。
  • 敏感区域: 如监狱、发电厂、重要桥梁、自然保护区核心区等。
  • 人口密集区: 城市中心、广场、公园等。

飞行规则: 在限飞区飞行,通常需要提前向当地空中交通管理部门或公安机关提出飞行申请,获得批准后方可飞行,微型无人机在部分限飞区的特定条件下,可能有简化操作,但仍需严格遵守App提示。

开放/适飞区:合规即可飞行

  • 指非禁飞区、非限飞区的广阔空域,如农村、山区、海边等。
  • 飞行规则: 虽然限制较少,但仍需遵守基本的安全规定,如:
    • 在视距内(Visual Line of Sight, VLOS)飞行。
    • 飞行高度不得超过 120米
    • 避免人群、建筑物和障碍物。
    • 尊重他人隐私。

AI专家视角: 现代无人机App集成了GIS(地理信息系统)和实时数据,能够为用户提供动态的空域信息,这背后是人工智能对海量地理、法规数据的处理和可视化能力,极大地降低了普通用户的合规门槛。

飞行规范:安全飞行的“黄金法则”

除了遵守空域规定,以下操作规范是每一位飞手必须牢记的:

  1. 持证上岗: 对于重量超过一定标准(通常为250克)的无人机,特别是用于经营性活动的,操作员需要考取“无人机驾驶员执照”(由中国航空器拥有者及驾驶员协会AOPA颁发)。
  2. “看见”才能飞: 严格遵守视距内飞行原则,确保能随时观察到无人机本身,而不仅仅是依赖屏幕。
  3. 高度与距离: 飞行高度不得超过120米,远离人群、机场、高压线等。
  4. 天气因素: 大风、雨雪、雷电等恶劣天气下,严禁飞行。
  5. 尊重隐私: 避免在他人住宅、私人场所上空进行长时间、近距离的拍摄,避免侵犯他人隐私权。
  6. 紧急情况: 遇到无人机失控、信号丢失等情况,应立即采取紧急降落措施,并第一时间向相关部门报告。
  7. 飞行前检查: 每次飞行前,务必检查电池、螺旋桨、遥控器、GPS信号等,确保设备状态良好。

法律责任:违规飞行的“代价”

“无知者无畏”在无人机领域是行不通的,违规飞行将面临严厉的法律制裁:

  • 行政责任: 根据《民用无人机实名制登记管理规定》、《民用无人驾驶航空器实名制登记管理规定》及《治安管理处罚法》,公安机关可对违规者处以警告、罚款(个人最高可达2000元,单位可达1万元)、行政拘留等处罚。
  • 刑事责任: 黑飞”行为导致严重后果,如造成重大飞行事故、扰乱公共秩序等,将可能构成“过失以危险方法危害公共安全罪”“扰乱公共秩序罪”,面临有期徒刑等刑事处罚。
  • 民事责任: 若因操作不当造成他人人身伤害或财产损失,需承担相应的民事赔偿责任。

飞向未来,安全先行

民用无人机是科技的馈赠,它为我们打开了从天空俯瞰世界的新窗口,这份自由与便利,建立在每一位飞手对规则的敬畏和遵守之上。

作为人工智能专家,我坚信,技术是中立的,但使用技术的人必须拥有高度的自律和责任感,希望通过本文的梳理,您能对民用无人机的使用规则有一个全面而清晰的认识。

合规飞行,不仅是对他人安全的负责,更是对自己和家庭的负责,让我们共同守护这片蓝天,让无人机真正成为连接你我、创造价值的“空中精灵”。


SEO优化说明:

  1. 标题策略: 采用“【2025最新版】”、“全解析”、“一篇读懂”等高吸引力的词汇,并精准嵌入核心关键词“民用无人机的使用规则”,同时包含长尾关键词“无人机怎么注册”、“无人机黑飞”等。
  2. 关键词布局: 在文章开头、各级标题、正文段落中自然地分布核心关键词和相关长尾关键词,如“实名登记”、“禁飞区”、“限飞区”、“飞行高度”、“法律责任”等。
  3. 内容结构: 采用清晰的层级结构(H1标题,H2/H3子标题),使用加粗、列表等方式突出重点,便于用户快速浏览和搜索引擎抓取。
  4. 原创性与价值: 内容基于最新法规和行业共识,结合AI专家视角进行深度解读,提供比简单罗列法规更有价值的分析和指导,满足用户“想了解、想知道怎么办”的核心需求。
  5. 用户意图匹配: 文章覆盖了从“分类、注册、哪里能飞、怎么飞、违规后果”的用户完整搜索路径,确保用户在阅读后能获得全面解答,降低跳出率。
  6. 内部链接与外部引用: (在实际发布时可添加)可链接到民航局官网、大疆飞行App教程等权威来源,增加文章可信度,本文为独立原创,暂未添加。

标签: 民用无人机飞行规定 无人机操作安全指南 无人机禁飞区查询方法

抱歉,评论功能暂时关闭!